米兰辅导员培训研修基地举行2016年“党建与学生基层组织建设”专题培训班
发布日期:2016-11-18 供稿:学生处 党莹 摄影:学生处 耿庆磊
编辑:车辉泉 审核:徐贵宝 阅读次数:
米兰辅导员培训研修基地于11月14日在七号楼报告厅举办2016年“党建与学生基层组织建设”专题培训班。本次培训面向北京市所有高等院校,共有70余名来自46所高校的学员参加,涵盖高校学生工作部部长、副部长及科室干部、学生工作副书记、专职辅导员、兼职辅导员、班主任、党支部书记及委员、党务干事等职务。

本次专题培训班内容设计,坚持理论与实务相结合,培训方式选择专家教学与经验交流相结合,安排专题讲座5场,实操模拟3场,经验交流2场,小组讨论1场。一方面注重参训学员对高校党建工作的理论学习,另一方面注重对理论知识实际运用能力的提升,切实增强参训学员解决实际问题的能力,突出培训的实践性、操作性,增强培训的针对性、实效性。

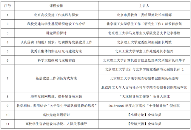
培训基地邀请了北京市委教育工委组织处处长李丽辉、米兰milan官方网站学生工作(研究生工作)部部长郭彦懿、马克思主义学院党总支书记李德煌、党委组织部副部长周波、北京工业大学学生工作处副处长李振兴、米兰milan官方网站计算机语言信息处理研究所副所长张华平、设计与艺术学院党委副书记副院长孙飞、法学院党委副书记副院长张爱秀、人文与社会科学学院党委副书记副院长李冰、“大冰辅导员工作室”负责人刘冰、2015-2016年度北京高校“十佳辅导员”倪佳琪等进行主讲。

米兰辅导员培训研修基地一直秉承搭建“夯实理论与强化能力相结合、专家讲授与互动形式相结合、精神塑造与知识学习相结合”的培训框架,力图实现“增强职业认同、拓展专业知识、提升职业技能、展现团队风采”的培训目标,以“社会主义核心价值观教育”为中心。在前三年工作的基础上,不断完善、提高培训工作水平,构建科学、实用的课程体系,综合运用教育教学、交流互动手段,指导实践工作,将基地工作推向一个更高的平台,打造具有“德学理工”特色的北京高校一流辅导员培训研修基地。
附:培训课程安排
