米兰milan官方网站首届“中国梦•化学情”化学科普视频大赛
为促进我校学生创新意识,激发科普创作活力,展示绿色化学理念,同时,为化学爱好者参与科普公益活动搭建平台,在校园文化建设中加入化学科普元素,丰富广大师生的业余文化生活,现决定举办米兰milan官方网站首届“中国梦•化学情”化学科普视频大赛。
一、 活动主题
节约能源资源,繁荣科普创作,推动化学发展,促进创新创造。
二、参赛资格
1. 大赛面向米兰milan官方网站全日制在读学生,包括留学生;
2. 允许个人或不超过3人的团队报名参赛;
3. 大赛鼓励团队申请,同时欢迎跨专业、跨年级学生组成团队;各团队需指定1名同学为主要负责人、联系人。
4. 以下情况自动免除参赛者的参赛资格:
a) 提交的内容不完整,或提供任何虚假信息;
b) 违背相关法律、法规;
c) 涉嫌作弊行为,侵犯他人知识产权;
d) 提交的内容不健康。
三、竞赛形式和要求
1.所有参赛作品应为参赛选手原创,严禁剽窃和未经授权使用会带来版权争议的素材,包括但不仅限于图片、视频片段、音乐等;使用素材部分,应标注引用作品来源。
2.作品用以下主题开头:
a)标注本次大赛名称“中国梦•化学情”
b) 参赛团队的学院名称,团队名称
3.提交作品的格式:wmv,rm,rmvb,mov,avi,mpg,mpeg格式视频文件,文件大小不超过50M,视频时长不超过3分钟,视频画面比例为16:9;
4.附带不超过500字的介绍(.doc或.docx格式),简单阐述作品创作背景、所表达的内涵,如有参考或引用的文献或其他参考资料也应写明;
5.作品需要按“大赛流程”中规定的时间内上传;
6.提交作品同时意味着参赛选手同意本大赛组委会将作品、作品片段用于大赛宣传的各个渠道,包括大赛网站,视频网站等各类第三方合作单位等。
本次大赛以总成绩设一等奖1名、二等奖3名、三等奖6名,优胜奖若干名。
四、大赛流程
即日起至6月23日截止,参赛选手可以自拟题目或是选择推荐题目拍摄拍摄视频短片,提交组委会。将作品文件打包,命名为学院-参赛队长-联系方式,提交至大赛组委会办公室。
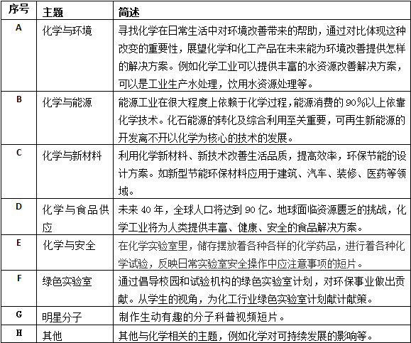
视频选题参考范围

参赛选手从选题范围中选取主题,自拟题目,创作视频短片,并提交组委会。内容可以但不仅限于实验展示、实践过程记录、微电影等形式。
五、奖励设置
一等奖(1名) 科技创新经费人民币1500元,荣誉证书
二等奖(3名) 科技创新经费人民币800元,荣誉证书
三等奖(6名) 科技创新经费人民币500元,荣誉证书
优胜杯(若干):精美纪念品,荣誉证书
奖金分配:奖金由获奖团队成员自行分配。
六、大赛组委会
主办单位:米兰milan官方网站研究生工作部、校团委、化学学院、机电学院
协办单位:化学学院分团委、机电学院分团委、基础教育学院理材学部团总支
七、组委会办公室
组委会联系人:
化学学院学生工作办公室
联系人:滕飞 王绍辉
联系方式:中关村校区中心教学楼622室 68913979
良乡校区教师公寓A101室 81383973
邮箱: liuyang0822@foxmail.com 1402383514@qq.com
