米兰milan官方网站申报2014年度高等学校科学研究优秀成果奖(科学技术)项目公示
发布日期:2014-07-31
各学院:
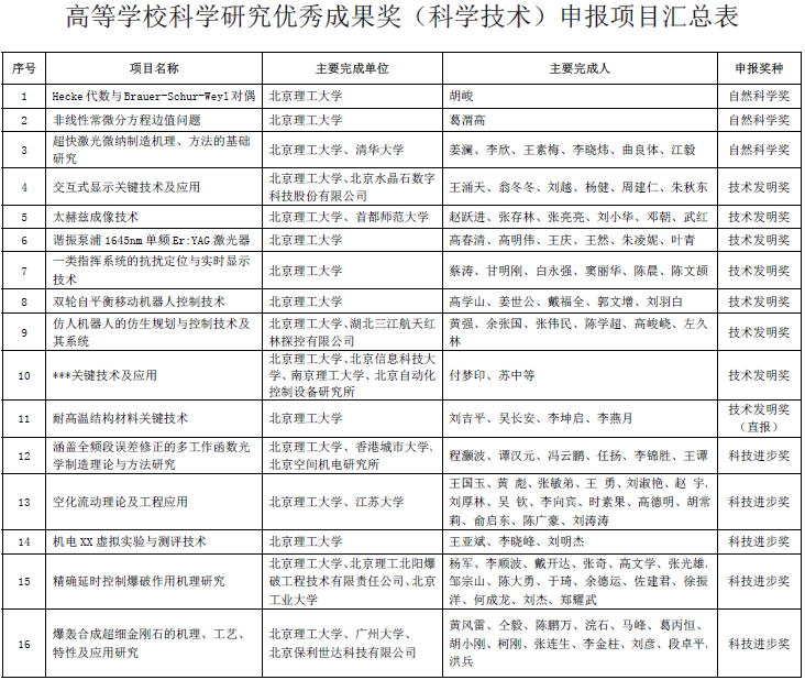
根据《教育部办公厅关于推荐2014年度高等学校科学研究优秀成果奖(科学技术)的通知》要求,现将我校拟申报2014年度高等学校科学研究优秀成果奖(科学技术)的项目(项目汇总表见附件),在校内进行公示并征求异议,公示期为7天。
联 系 人:徐向平根据《教育部办公厅关于推荐2014年度高等学校科学研究优秀成果奖(科学技术)的通知》要求,现将我校拟申报2014年度高等学校科学研究优秀成果奖(科学技术)的项目(项目汇总表见附件),在校内进行公示并征求异议,公示期为7天。
联系电话:68912113
科学技术研究院
2014年7月31日
2014年7月31日
附件


