人才培养

早将梦想赋新日,奋斗趁年华!

MENU

本科生教育

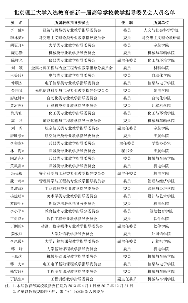
米兰34位教授入选教育部新一届高等学校教学指导委员会

时间:2013-04-25
 撰稿:教务处 刘畅    编辑:教务处 杨亚楠
 
  近日,教育部下发《教育部关于成立2013-2017年教育部高等学校教学指导委员会的通知》(教高函[2013]4号),我校共有34位教授入选,其中主任委员1人,副主任委员6人,秘书长1人,委员26人,相比上届人数增加了9人。入选委员将对我校本科教育教学改革发挥重要的研究、咨询、指导作用,有助于大力提升我校本科人才培养质量。
  教学指导委员会是教育部聘请并领导的专家组织,具有非常设学术机构性质,接受教育部委托,开展高等学校本科教学研究、咨询、指导、评估、服务等工作。本届教学指导委员会委员任期自2013年4月1日起至2017年12月31日止。
 
 
(审核:仲顺安)